91在线
学校91在线
联系我们
91在线 91在线
91在线概况
学科奠基人
91在线简介
历史沿革
现任领导
组织机构
联系我们
党群工作
组织机构
规章制度
党务动态
工会工作
师资队伍
师资概况
两院院士
高层次人才
教师名录
博导信息
硕导信息
人才培养
本科生培养
研究生培养
人才培养动态
科学研究
科研概况
科研动态
科研团队
科研平台
科研成果
科研实验室
下载专区
学科建设
国家重点学科
博士后流动站
学术动态
学生工作
团学组织
学工动态
学子风采
校友风采
校友风采
立德树人
立德树人
91在线 91在线
91在线概况
学科奠基人
91在线简介
历史沿革
现任领导
组织机构
联系我们
党群工作
组织机构
规章制度
党务动态
工会工作
师资队伍
师资概况
两院院士
高层次人才
教师名录
博导信息
硕导信息
人才培养
本科生培养
研究生培养
人才培养动态
科学研究
科研概况
科研动态
科研团队
科研平台
科研成果
科研实验室
下载专区
学科建设
国家重点学科
博士后流动站
学术动态
学生工作
团学组织
学工动态
学子风采
校友风采
校友风采
立德树人
立德树人
新闻资讯
91在线 新闻
通知公告
学术论坛
合作交流
通知公告
91在线 91在线
新闻资讯
通知公告
正文
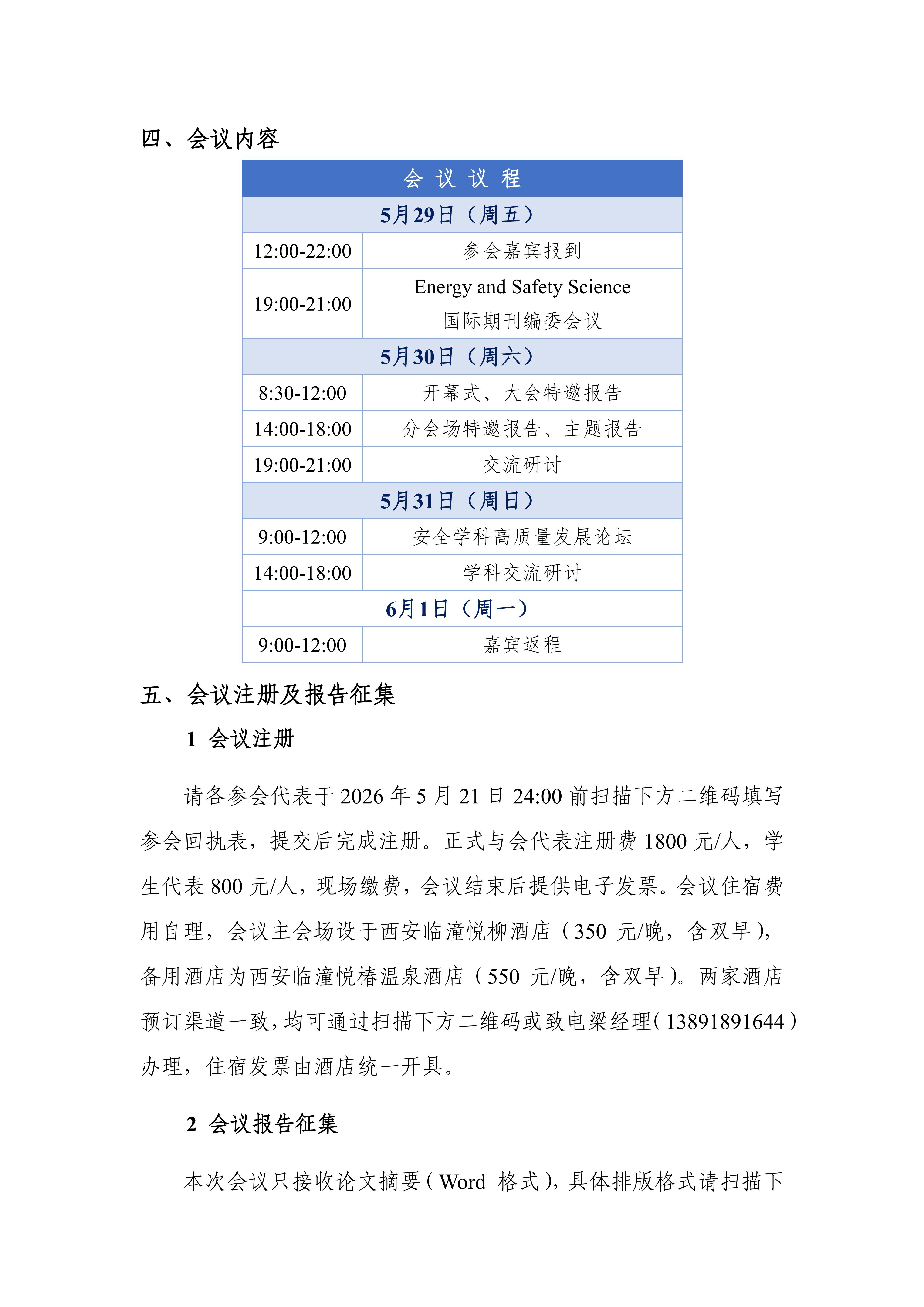
第五届丝绸之路国际产学研用合作会议-安全与应急管理国际研讨会(2026)-第一号通知
发布时间:2026-04-27 浏览量: 分享: