91在线

91在线 3篇博士/硕士学位论文被认定为具有先进性和创新性,学术水平较高
发布时间:2023-11-06    浏览量:     分享:

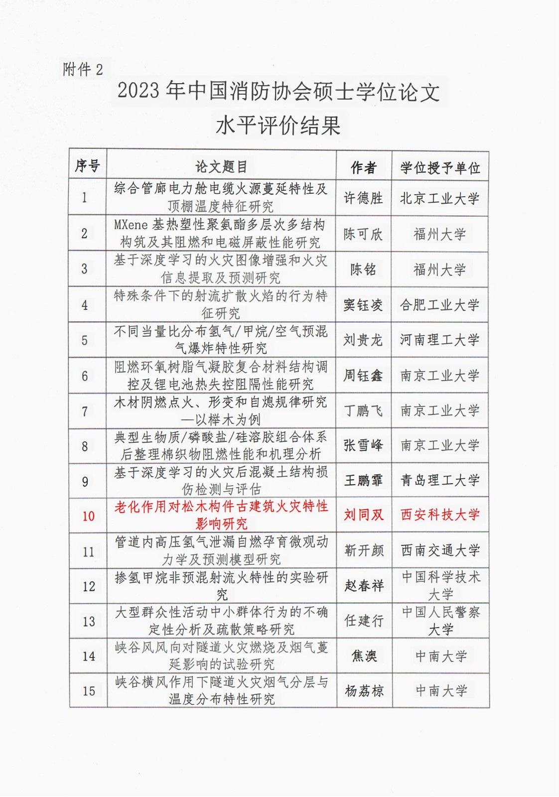
近日,中国消防协会公布了2023年中国消防协会博士/硕士学位论文水平评价结果,91在线 博士研究生吕慧菲的学位论文《电弧迸溅熔珠引燃能力及痕迹特征辨识方法研究》、博士研究生苏彬的学位论文《合成气爆燃特性及反应动力学研究》和硕士研究生刘同双的学位论文《老化作用对松木构件古建筑火灾特性影响研究》,均被认定为具有先进性和创新性,学术水平较高。

061699253145183110.jpg

061699253146175741.jpg

061699253146179631.jpg