91在线
学校91在线
联系我们
91在线 91在线
91在线概况
学科奠基人
91在线简介
历史沿革
现任领导
组织机构
联系我们
党群工作
组织机构
规章制度
党务动态
工会工作
师资队伍
师资概况
两院院士
高层次人才
教师名录
博导信息
硕导信息
人才培养
本科生培养
研究生培养
人才培养动态
科学研究
科研概况
科研动态
科研团队
科研平台
科研成果
科研实验室
下载专区
学科建设
国家重点学科
博士后流动站
学术动态
学生工作
团学组织
学工动态
学子风采
校友风采
校友风采
立德树人
立德树人
91在线 91在线
91在线概况
学科奠基人
91在线简介
历史沿革
现任领导
组织机构
联系我们
党群工作
组织机构
规章制度
党务动态
工会工作
师资队伍
师资概况
两院院士
高层次人才
教师名录
博导信息
硕导信息
人才培养
本科生培养
研究生培养
人才培养动态
科学研究
科研概况
科研动态
科研团队
科研平台
科研成果
科研实验室
下载专区
学科建设
国家重点学科
博士后流动站
学术动态
学生工作
团学组织
学工动态
学子风采
校友风采
校友风采
立德树人
立德树人
人才培养
本科生培养
研究生培养
人才培养动态
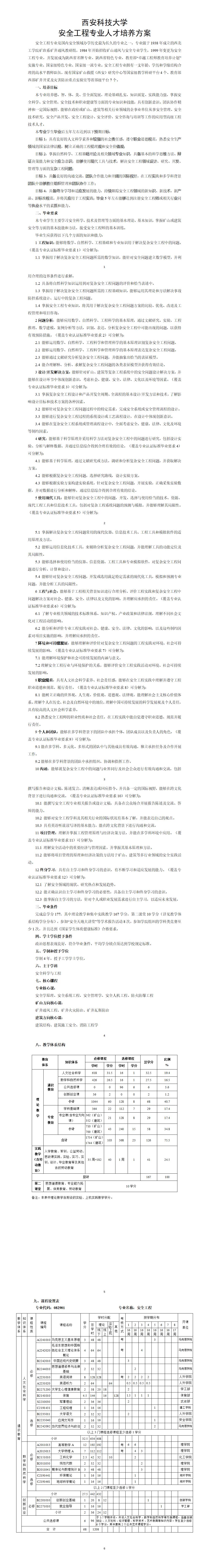
安全工程
91在线 91在线
人才培养
本科生培养
培养方案
安全工程
正文
2020版培养方案
发布时间:2020-07-22 浏览量: 分享:
上一条:2022版培养方案